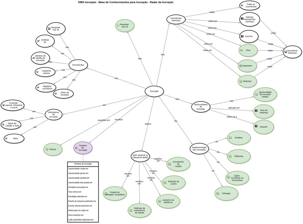
Funcionalidades

Recursos completos, pensados para garantir desempenho,
integração e autonomia em todas as etapas da sua operação.

Transforme processos, dados e decisões com hiperautomação inteligente.

Nossas aplicações vão além da automação tradicional. Combinamos BPM, RPA, IA generativa, análise de dados e arquiteturas de multiagentes para entregar soluções completas e personalizadas.
Da informação bruta à tomada de decisão, cada funcionalidade é pensada para otimizar sua operação, impulsionar a performance e gerar valor contínuo para todos os perfis de usuários.

Funcionalidades disponíveis para todas as
aplicações hiperautomatizadas

Recursos completos, pensados para garantir desempenho, integração e autonomia em todas as etapas da sua operação.

Automatização

ponta a ponta,
de processos estruturados (BPM/RPA) e de processos não estruturados (CASE Management).

Informação interna e externa

ponta a ponta, organizada com taxonomias e ontologias e explorada pelo Navegador Orbital e por Agentes IA especializados na aplicação (Oráculo).

Catálogo de Indicadores

com Painel de Gestão à Vista e Portal para os diferentes perfis de usuários. Cultura de Performance.

Planos de Ação

vinculáveis a qualquer objeto da solução. Kanban para reuniões apoiadas por metodologias. Motores de Decisão.

Copilotos (Assistentes Virtuais com ou sem IA) e Alertas.

Análises usando dados de qualquer base de dados, detecção, recomendações e ações.

Oráculo IA especializado por aplicação.

Arquitetura de Multiagentes IA. Catálogo de Prompts. Orbital com o resultado das pesquisas. Produção periódica de conteúdos usando IA (estudos, análises e tendências).

Pronto para BI (indicadores, fatos e dimensões já prontos).

Geração automatizada de procedimentos de carga do Data Warehouse corporativo, de visualizadores de gráficos e de relatórios tabulares (IA Gen).

Comunicação WEB e Mobile, ampliada com WhatsApp (com ou sem ChatBot) e Notificações PUSH.

Impulsionamento de informações. Engajamento.

Capacitação via Trilhas do Conhecimento.

Muito além da automação: uma nova forma de operar.

Combinamos inteligência, estrutura e estratégia para oferecer aplicações que evoluem com o seu negócio.
Do processamento de dados à entrega de insights com IA, tudo foi projetado para acelerar resultados, fomentar a cultura de performance e conectar pessoas, sistemas e decisões em tempo real.
Seja com Copilotos, Oráculos ou Kanbans integrados, sua organização estará pronta para um novo patamar de eficiência.